Biodiversity & ecosystem services
The Mozambique LNG Project recognizes biodiversity as one of the pillars of sustainable development. We are committed to complying with national legislation and aligning with biodiversity management as described in International Finance Corporation’s (IFC) Performance Standard 6 (PS6) on Biodiversity Conservation and Sustainable Management of Living Natural Resources.
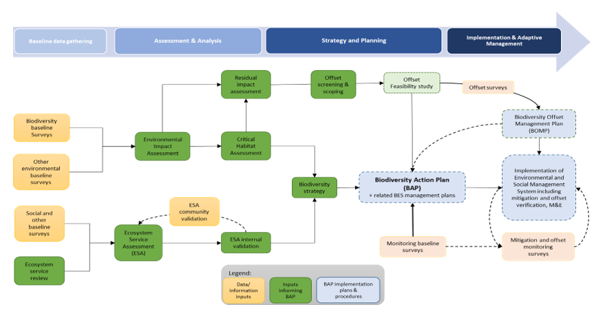
We understand and value the health, socio-economic and environmental contributions of ecosystem services. To support and contribute to maintenance of these services, we have developed a biodiversity strategy with the following objectives:
- Describe the project’s commitment to the management and conservation of biodiversity and ecosystem services
- Prioritize project-related mitigation activities to reduce adverse impacts on biodiversity
- Involve stakeholders in the management of biodiversity and natural resources
- Assess opportunities in line with relevant regional biodiversity initiatives.
We carry out important studies and assessments of ecosystem services and habitats, to guide biodiversity conservation. A residual impact assessment will quantify the impacts remaining after mitigation actions. We focus our work on protecting, managing, and improving the ecological characteristics of onshore, nearshore, and offshore project areas.
By following our biodiversity strategy, we aim to achieve a net gain of critical habitats and no net loss of natural habitats over the life of the project. We have developed an ecological monitoring program to achieve this objective.

Documentary development to lead to the action plan for biodiversity.
Ecology monitoring
The project’s ecology monitoring includes biodiversity actions that will be undertaken to assess the predicted impact magnitude and the effectiveness of mitigation actions. This informs adaptive management.
Onshore and offshore ecological work has been done to add to and update the existing biological data sets developed with the project’s EIA. Collectively, this data baseline forms part of an ecology monitoring program. Findings from the ecological monitoring program are fed back into the system so that improvement plans can be made and implemented.
READ ABOUT OTHER ENVIRONMENT FOCUS AREAS
Environmental licensing
Environmental assessments have been undertaken to support the environmental licensing of the project.
Resource management
We have developed a Soils Erosion, Reinstatement and Landscaping Management Plan as part of the ESMP.
Pollution management
Pollution control and prevention plans have been developed as part of the ESMP.
Cultural heritage
We are committed to promoting the protection of cultural heritage preservation within the project-area of operations.